
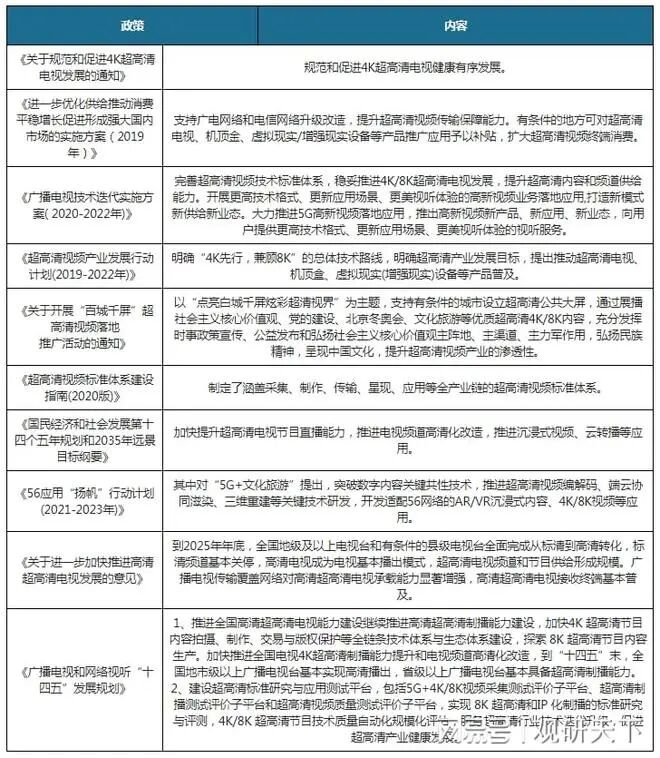
电视指使用电子技术传送活动的图像画面和音频信号的设备,即电视接收机,也是重要的广播和视频通信工具。目前常见的电视机分辨率有标清、高清、全高清、超高清等规格。不同清晰度级别的电视之间具有向下兼容性,高端产品可以兼容低端产品。超高清电视一般是指4K电视和8K电视,其分辨率为3840*2160及以上,是高清的8倍、全高清的4倍。4K、8K相对于高清2K标准,在高分辨率、高帧率、高色深、高色域、高动态范围上实现了突破。资料来源:中国超高清电视行业发展趋势研究与未来前景预测报告(2022-2029年)我国国家和地方正在联动打造超高清电视发展的政策高地。 根据观研报告网发布的《中国超高清电视行业发展趋势研究与未来前景预测报告(2022-2029年)》显示,近年来国家陆续出台了多项政策法规、行业规范及技术规范,鼓励超高清电视行业发展与创新。根据国家广播电视总局发布的《关于进一步加快推进高清超高清电视发展的意见》,自2022年7月1日起,我国有线电视网络新增传输的电视频道应为高清超高清频道;另外,根据《广播电视和网络视听“十四五”发展规划》内容,我国将继续推进超高清电视能力建设,建设超高清标准研究与应用测试平台。国家进一步加大超高清电视频道的推进力度,将极大提升我国电视产业链向超高清的发展速度,实现产业结构优化升级。资料来源:中国超高清电视行业发展趋势研究与未来前景预测报告(2022-2029年)从产业链角度看,超高清电视产业链包括硬件设备及其融合应用,涉及领域十分广泛。以超高清电视生产为主的相关经济活动产业链上游主要包括核心元器件以及相关设备,中游是电视产品的制造,下游是消费者。资料来源:中国超高清电视行业发展趋势研究与未来前景预测报告(2022-2029年)从超高清电视产业的建设来看,从核心元器件到电视产品各个环节都有望受益。近年来在政策加码之下,各种覆盖采集、制播、传输、运营、终端呈现等领域的超高清电视标准体系逐步完善,发展超高清电视产业将有效带动终端产品替代升级以及内容制播、网络传输设备的更新,带动上游芯片、面板和器件等产业发展,促进广电、融媒体、互联网视听产业发展、宽带网络投资建设、5G网络商用和业务发展。资料来源:中国超高清电视行业发展趋势研究与未来前景预测报告(2022-2029年)以相关设备和部分核心元器件等为例,2017-2022年超高清电视行业总产值年复合增长率超过30%。超高清电视产业链部分相关环节产值及预计产值(亿元)资料来源:中国超高清电视行业发展趋势研究与未来前景预测报告(2022-2029年)我国超高清分辨率的电视已经占据了电视机出货量的七成以上,2021年国内超高清电视(4K、8K)销量超过3500万台,据奥维云网调研数据显示,2022年5月份8K电视在国内市场的销量环比增长38.2%,其中在线下市场更是大幅增长92.8%。随着近年来工信部、广电总局、央视提速超高清电视产业发展,各大电视厂商纷纷加大超高清电视的发展力度,预计2026年我国超高清电视销量将突破5000万。资料来源:中国超高清电视行业发展趋势研究与未来前景预测报告(2022-2029年)我国超高清电视行业龙头品牌市场占有率较为接近,其他品牌众多且市占率分散,行业集中度较低,各厂商份额较为稳定。从线上销量来看,2021年我国超高清电视品牌线上销售额排名前四的品牌依次为海信、小米、TCL和创维,行业线上CR4为55.57%。资料来源:中国超高清电视行业发展趋势研究与未来前景预测报告(2022-2029年)从线下销量来看,2021年我国超高清电视品牌线上销售额排名前四的品牌依次为海信、创维、TCL和索尼,行业线下CR4为70.31%,由此可见线下市场更为集中。资料来源:中国超高清电视行业发展趋势研究与未来前景预测报告(2022-2029年)发展超高清电视产业不仅需要终端的支撑,还需要内容、传输、编解码、频道等保证,否则很容易成为空中楼阁,难以落地。近年来超高清内容生态建设日渐丰富成熟,政策支持加强超高清电视内容生产,鼓励各级电视台、影视制作机构采用超高清电视格式制作电视剧、纪录片、动画片,以及体育、综艺等专题类节目,当输入端持续向着超高清发展的时候,作为显示端的电视与之适配只是时间问题,加之超高清电视正在从技术派的先导性研发,向消费端快速推进,预计未来超高清电视市场规模会持续扩大,C端消费者对超高清电视的认可度也将会继续提高,行业维持高质量发展。资料来源:中国超高清电视行业发展趋势研究与未来前景预测报告(2022-2029年)资料来源:中国超高清电视行业发展趋势研究与未来前景预测报告(2022-2029年)自20世纪70年代起,家庭中电视与游戏主机就结下了不解之缘。1972年游戏主机米罗华奥德赛开辟了家庭游戏设备历史,在此之后还有雅达利2600、任天堂FC,世嘉土星游戏机、索尼PlayStation等,这些家用游戏主机直到现在都是主机玩家津津乐道的经典。随着次时代更多高性能游戏主机支持4K 120Hz的高画质、高帧率画面输出,支持游戏模式,并与家用游戏主机有良好的适配功能后,越来越多的玩家为了能够获得更好的主机游戏体验,选择处理器性能更强、画面传输接口带宽更高的游戏电视搭配游戏主机的组合来进行娱乐。资料来源:中国超高清电视行业发展趋势研究与未来前景预测报告(2022-2029年)目前市面上越来越多的电视开始支持HDMI2.1接口,支持VRR和ALLM功能,支持4K或8K 120Hz画面显示,虽然他们的产品名字并没有游戏两字,但是单论功能已经等同于游戏电视。据奥维云网数据显示,2021年中国市场中120Hz 及以上刷新率的游戏电视销量为200万台,电视面板出货量达到2100万片,这一数据达到最近三年的顶峰,由此可见,有着优秀显示功能的游戏电视,无论是否热爱游戏,都是一个合适更新换代的电视选择,未来以游戏电视为代表的高品质电视正在成为行业发展的风向标。专家指出,激光电视采用反射式成像原理,光线投射在屏幕上,漫反射至人眼接收,有很好色彩还原能力和饱和度,是一种高观赏舒适度和护眼特性的显示技术。近年来,随着中国在激光领域关键材料、元件、技术、整机及专利等方面已具备自主可控发展产业的条件,运用激光技术的自研大屏超高清激光电视在消费升级的浪潮中受到追捧,预计未来激光技术将为中国超高清电视产业提供变道超车机遇。资料来源:中国超高清电视行业发展趋势研究与未来前景预测报告(2022-2029年)4、超高清电视机顶盒推广普及和智能化更新迭代支持行业发展目前有线电视和IPTV几乎覆盖了国内绝大部分彩电用户,根据国家广播电视总局2022年发布的《关于进一步加快推进高清超高清电视发展的意见》政策要求,有线电视、直播卫星、IPTV等广播电视2023年起更新的机顶盒将都达到高清超高清标准,这与目前彩电市场4K及其以上分辨率产品销量占比达8成以上,形成了“应用端的呼应”,可见超高清电视机顶盒的推广普及和智能化更新迭代正在助力行业高质量发展。(LZC)