关闭

平台经济:是什么?为什么?做什么?如何做?

2022-06-22 10:03

6月18日,黑龙江省“业务大讲堂”第4期平台经济专题讲座在黑龙江哈尔滨举行,赛迪研究院信息化与软件产业研究所副所长袁晓庆受邀出席并做专题报告。


会上,袁晓庆重点围绕平台经济的本质和特征、平台经济的作用和意义、平台经济的重要发力点,以及平台经济的政策路线图等四方面讲述关于平台经济的思考。

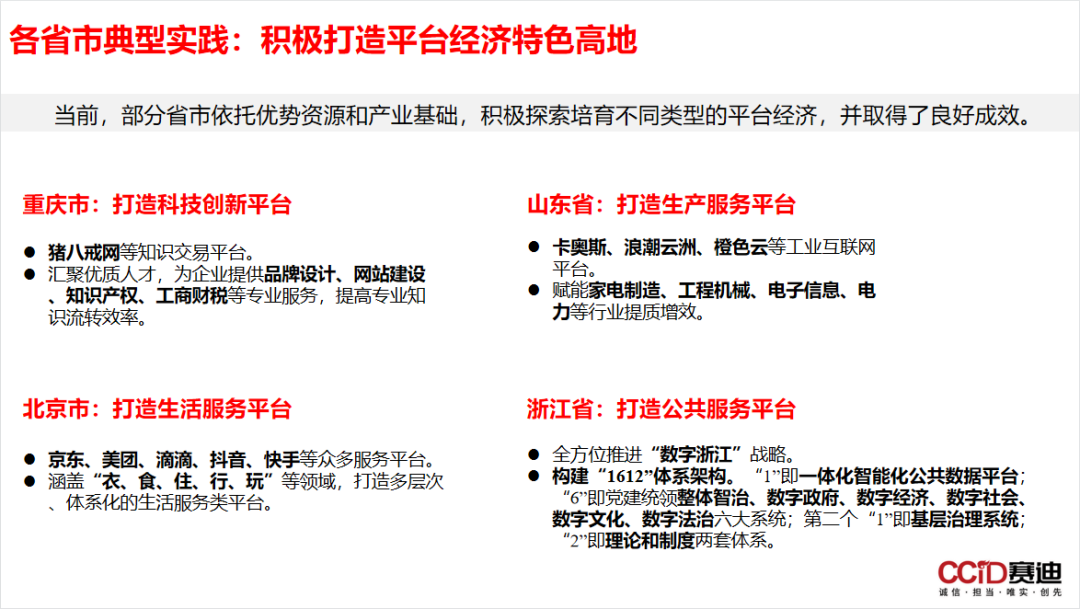
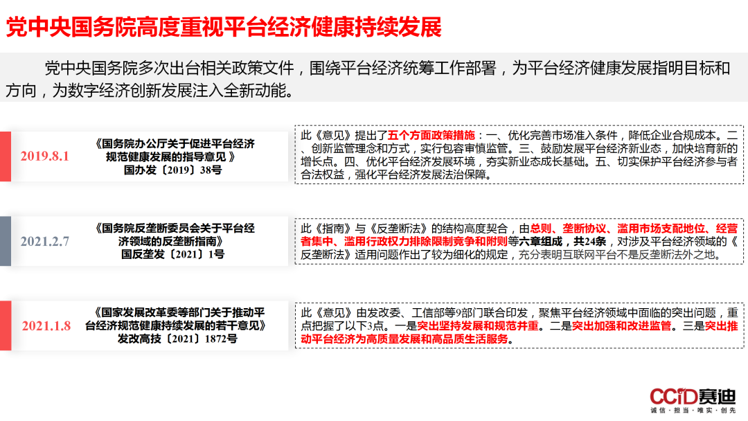
附:部分演讲PPT


图片

1


图片

2


图片

3



4



5



6


图片

7


图片

8


图片

9


图片

10


图片

11


图片

12


图片

13



14



15



16



17



18


图片

19


图片


来源丨赛迪晓庆工作室 中国电子报


一键登录
邮箱登录
该邮箱未注册
手机登录
输入验证码